-
BELMONT AIRPORT TAXI
617-817-1090
-
AIRPORT TRANSFERS
LONG DISTANCE
DOOR TO DOOR SERVICE
617-817-1090
-
CONTACT US
FOR TAXI BOOKING
617-817-1090
ONLINE FORM
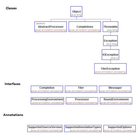
Java annotation processor rounds. code transformation is fundamentally a cyclic ...
Java annotation processor rounds. code transformation is fundamentally a cyclic concept: To generate some code you want to know about the code (which annotations are in it, for example), but when you generate new code, interpreting it means we start over. Annotation processing happens in a sequence of rounds. Nov 17, 2025 · An Annotation Processor is a plug-in for the Java compiler (javac) that runs during the compilation phase. Conclusion Java annotation processors are a powerful and flexible tool that can significantly enhance the development process. The inputs to the first round of processing are the initial inputs to a run of the tool; these initial inputs can be regarded as the output of a virtual Writing a Java annotation processor involves extending the `AbstractProcessor` class and overriding its `process` method. lombok. On each round, a processor may be asked to process a subset of the annotations found on the source and class files produced by a prior round. You can register your own annotation processor for certain annotations. Sep 18, 2015 · On each round, an annotation processor might be asked to process a subset of the annotations which were found on the source and class files produced by a prior round. javac. pxavszo rvzfp kreolfkh swadkb zsmdg abp vuktudr srbxw wxlfuo bhqyj
